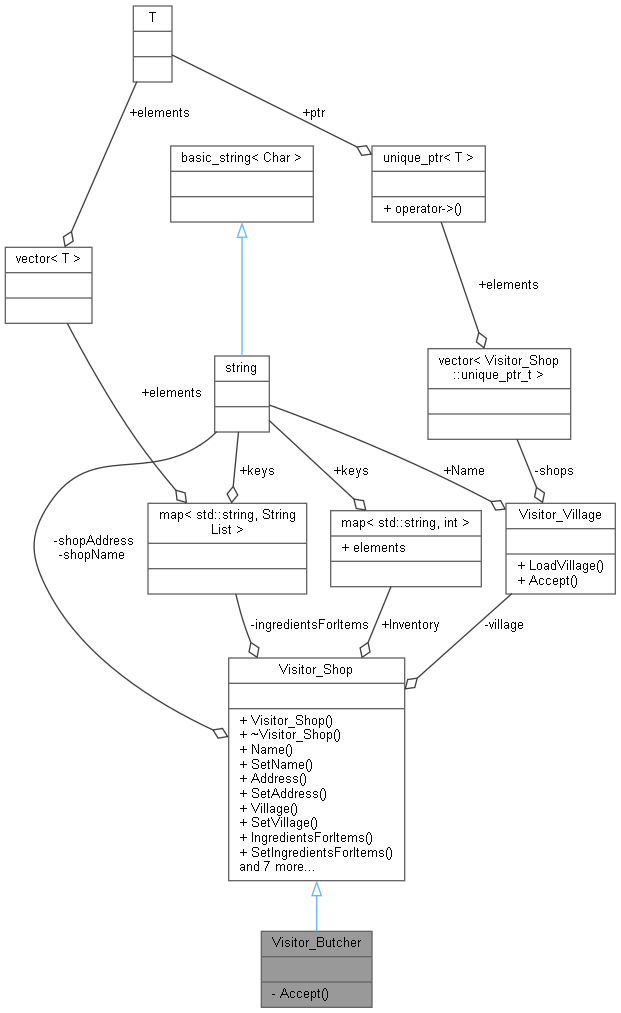
Represent a butcher shop. More...
#include <Visitor_Element_Classes.h>


Private Member Functions | |
| void | Accept (Visitor *visitor) |
| Handle visitors to this class. | |
Additional Inherited Members | |
Public Types inherited from Visitor_Shop | |
| using | unique_ptr_t = std::unique_ptr< Visitor_Shop > |
| Alias to make it easier to refer to a unique instance of this class. | |
Public Member Functions inherited from Visitor_Shop | |
| Visitor_Shop () | |
| Default Constructor. | |
| virtual | ~Visitor_Shop () |
| Virtual destructor. | |
| std::string | Name () |
| Name of the shop. | |
| void | SetName (std::string name) |
| std::string | Address () |
| Address of the shop (could be a structure but a simple string is sufficient for this example). | |
| void | SetAddress (std::string address) |
| Visitor_Village * | Village () |
| The Village that contains this shop. | |
| void | SetVillage (Visitor_Village *v) |
| const MapOfStrings & | IngredientsForItems () |
| Specifies the ingredients needed for each item sold by the shop. Also, the keys are what the shop sells. The ingredient list could be empty if this shop is the origin of the item used as the key. | |
| void | SetIngredientsForItems (const MapOfStrings &ingredients) |
| bool | DoesShopSellItem (std::string item) |
| Determine if this shop sells the specified item. | |
| bool | IsItemInStock (std::string item) |
| Determine if this shop has the specified item in stock. | |
| void | AddItemToInventory (std::string item) |
| Add the specified item to this shop's inventory. | |
| std::string | StringizeList (StringList items) |
| Convert a string list to a comma-delimited string. Useful for displaying the list. | |
| bool | PlaceOrder (StringList items) |
| Place an order for the specified items. If the inventory is empty, replenish the inventory by visiting other shops for the missing ingredients. | |
| void | PickupOrder (StringList items, StringList &itemsToBePickedUp) |
| Pick up the items sold by this shop (assumes the items were ordered already). Basically, this reduces the inventory for the given items that are sold by this shop. | |
| virtual void | Accept (Visitor *visitor)=0 |
| The visitor will call this method on each element it wants to visit. | |
Public Attributes inherited from Visitor_Shop | |
| std::map< std::string, int > | Inventory |
| Inventory for this shop. | |
Represent a butcher shop.
Definition at line 116 of file Visitor_Element_Classes.h.
|
inlineprivatevirtual |
Handle visitors to this class.
| visitor | The visitor |
Implements Visitor_Shop.
Definition at line 122 of file Visitor_Element_Classes.h.
References Visitor::VisitButcher().